Comment Bitte beachten Sie:
  • Alle Autoren akzeptieren mit dem Upload ihres Werkes die PhySX-Nutzungsbedingungen !
  • Sämtliche urheberrechtlich geschützte Medien, d.h. nicht-selbst erstellte Bilder, Medien und Videos werden kommentarlos gelöscht!

Schaltung einer Treppenhausbeleuchtung

Aus PhySX - Physikalische Schulexperimente Wiki
Zur Navigation springen Zur Suche springen
Schaltung einer Treppenhausbeleuchtung
Alternativtext

Aufbau des Experiments auf Plattenhaltern

Kurzbeschreibung
Darstellung der Funktionsweise einer Treppenhausschaltung
Kategorien
RUB
Einordnung in den Lehrplan
Geeignet für: Klasse 8, Klasse 9, Sek. II
Basiskonzept: System, Wechselwirkung, Energie
Sonstiges
Durchführungsform Lehrerdemoexperiment, Schülerexperiment, Schülergruppenexperiment
Anzahl Experimente in dieser Unterkategorie {{{AnzahlExp}}}
Anspruch des Aufbaus mittel
Informationen
Name: Hüseyin Tepeli
Kontakt: @
Uni: Ruhr-Universität Bochum
Betreuer*in: Dr. Rainer Wackermann Thomas Schmidt
This box: view  talk  edit  

In diesem Experiment wird die Schaltung einer Treppenhausbeleuchtung vorgestellt. Die Schaltung ist derart konzipiert, dass die Funktionsweise eines Transistors und eines Relais demonstriert und die Unterschiede zwischen den Bauteile vorgestellt werden können. Weiterhin wird durch den Aufbau der Schaltung deutlich, dass erst durch die Kopplung eines Transistors und Relais die Treppenhausbeleuchtung, so wie man sie aus dem Alltag kennt, ermöglicht wird. Dadurch unterstützt diese Schaltung auch das Vernetzen des Wissens der unterschiedlichen Bauteile und deren Wirkungsweisen, was einem Anhäufen von isoliertem Wissen entgegengewirkt.

Didaktischer Teil

Die Treppenhausbeleuchtung und deren Eigenschaften - nach dem Einschalten bleibt das Licht eine Weile an, um sich danach eigenständig abrupt abzuschalten - sind den Schülern und Schülerinnen aus dem Alltag bekannt und ermöglichen dadurch die Verknüpfung von physikalischem Wissen mit Alltagserfahrungen. Während das Grundlagenwissen z.B. zum ohmschen Gesetz und den kirchhoffschen Regeln oft abstrakt bleiben und sich nicht unmittelbar in alltagstauglichem Wissen niederschlagen, ermöglicht dieser Aufbau auf vielfältige Weise Anschaulichkeit in diese Konzepte und Ideen zu bringen und dieses Wissen mit den Funktionsweisen der verwendeten Bauteile zu vernetzen.

Notwendiges Vorwissen:
Für diese Schaltung sind Kenntnisse des ohmschen Gesetzes, der kirchhoffschen Regeln, Parallel- und Reihenschaltung, der Grundfunktion eines ohmschen Widerstands und Kondensators erforderlich. Um die Funktionsweise eines Transistors und Relais im Gleichstrom nachvollziehen zu können, sollten diese Konzepte und Ideen im Vorfeld deshalb behandelt worden sein.


Versuchsanleitung

Aufbau

Der Aufbau erfolgt gemäß der Schaltung mit entsprechendem Materialien von Phywe oder Lybold. Dabei ist darauf zu achten, dass die verwendeten Kondensatoren zu Beginn im entladenen Zustand verwendet werden.

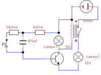
Abb. 1: Schaltung
  • Ein Gleichstrom-Netzgerät
  • Rastersteckplatten (ev. mit Plattenhaltern zu Demonstrationszwecken)
  • 1 rotes, 1 blaues Kabel
  • 1 Taster (oder Schalter)
  • NPN-Transistor
  • Glühlampe 7V
  • Kondensator 2x470 µF
  • Widerstand 2x1kΩ (oder 1kΩ und 10kΩ)
  • Widerstand 20Ω
  • Stoppuhr
Abb. 2: Rastersteckplatte mit Bauteilen

Durchführung

Der Taster wird betätigt und das Verhalten der ersten und zweiten Glühlampe werden beobachtet (siehe Abbildung 1). Die Zeit bis zum Erlischen der Glühlampe wird nach dem Austausch des Widerstands und/oder Kondensators in einer Tabelle festgehalten. Die Messung sollte mit einem 1kOhm Widerstand und 470µF Kondensator begonnen werden. Dann werden jeweils (nacheinander) beim Widerstand ein zweiter 1 kOhm Widerstand in Reihe und ein weiterer 470F Kondensator parallel geschaltet, um die Auswirkungen dieser Veränderungen auf die Leuchtdauer der Glühlampen zu beobachten. Es bietet sich an, auch eine Strom- und Spannungsmessungen am Steuer- und Arbeitsstrom des Transistors/Relais durchzuführen.

C in µF R in kOhm t in s
470 1
470 2
940 1
940 2

Ergebnisse

Beide Lampen leuchten nach dem Einschalten des Netzgerätes auf. Lampe 2 erlischt zuerst, wobei das Licht abrupt erlischt. Lampe 1 erlischt kurz danach, wobei diese Glühlampe dabei langsam abdimmt. Werden der Widerstand oder Kondensator durch einen höheren Widerstand bzw. Kondensator ausgetauscht, verlängert sich die Leuchtdauer der Glühlampen. Strom- und Spannungsmessungen demonstrieren die Verstärkerfunktion des Transistors.

Erklärung

Solange der Kondensator über den Widerstand geladen wird, fließt ein Steuerstrom am Transistor, der dessen Arbeitsstrom aktiviert. Der Arbeitsstrom bewirkt, dass Lampe 1 leuchtet und der Steuerstrom des Relais aktiviert wird. Durch den Steuerstrom des Relais wird die eingebaute Spule magnetisch und zieht darauf einen metallischen Anker an, der den Arbeitsstrom des Relais einschaltet, wodurch die Lampe 2 ebenfalls aufleuchtet.

Kurz bevor der Kondensator vollständig über den Steuerstrom des Transistors geladen ist, was man am langsamen Erlischen der Lampe 1 erkennt, wird das Relais schon auf den Ausgangszustand geschaltet. Deshalb erlischt Lampe 2 vor Lampe 1, da zwar noch ein geringer Steuerstrom am Transistor fließt, doch dieser nur noch einen kleinen Arbeitsstrom generiert, der nicht mehr genügt, um ein ausreichend starkes Magnetfeld an der Spule des Relais zu erzeugen.

Sobald der Taster betätigt wird, entlädt sich der Kondensator über einen kleinen Widerstand, der eine Funkenbildung verhindern soll, und der Vorgang wiederholt sich. Die beiden Glühlampen leuchten auf und erlischen nachdem der Kondensator geladen ist.

Lampe 1 soll bei diesem Versuch demonstrieren, dass der Arbeitsstrom des Transistors durch den Steuerstrom verstärkt wird. Dies kann leicht durch ein in Reihe geschaltetes Amperemeter im Steuer- und Arbeitsstrom des Transistors gezeigt werden. Dabei kann auch demonstriert werden, dass die Transistorschaltung als Verzögerungsschaltung und das Relais als Digitalschalter wirken.

Durch einen Austausch des Widerstands und Kondensators mit höherem Widerstand und Kapazität kann eine Verlängerung der Leuchtdauer der Glühlampen gezeigt werden.

Sicherheitshinweise

Bei einer Betriebsspannung von 7 V sind keine speziellen Sicherheitsmaßnahmen erforderlich. Es ergeben sich keine Gefahren für den menschlichen Körper. Bei dem Einsatz eines Transistors ist darauf zu achten, dass ein ausreichend großer Vorwiderstand im Steuerstrom geschaltet wird, da ansonsten der Transistor bei einem zu hohen Stromfluss zerstört werden kann (Dies ist in dieser Schaltung jedoch schon implizit der Fall.) Bei der Verwendung eines unipolaren Kondensators muss dessen Polung beim Anschluss in den Stromkreis berücksichtigt werden, da bei falscher Polung dieser ebenfalls zerstört werden kann.

Literatur

Wikipedia.de Abgerufen am 17. Februar 2014 von http://de.wikipedia.org/wiki/Transistor

Universität Graz - Fachdidaktik der Physik - Dr. L. Brandl Abgerufen am 17. Februar 2014 von http://physicbox.uni-graz.at/unterrichtsmaterial/skripten/elektronik/el17.pdf (Hauptseite: http://physicbox.uni-graz.at/unterrichtsmaterial/unterrichtsmaterial.php )